站内搜索:
学生
|
教职工
|
校友
|
考生及访客
|
智慧农苑
|
邮件系统
|
办公平台
|
校友在线
首 页
学校概况
管理机构
教学院部
农院新闻
招生就业
科学研究
校园风光
为您服务
学校简介
办学理念
历史沿革
现任领导
大学章程
发展规划
校旗
校训
校标
校歌
党政机构
教辅部门
群团组织
动物科技学院
生物与制药工程学院
机械与土木工程学院
经济管理学院
农学院
食品科学与营养工程学院
外国语学院
电气与信息工程学院
中药学院
体育教学部
马克思主义学院
成人教育学院
招生网
就业网
成人教育
校园地图
校园好人
领导信箱
24小时学生诉求热线
人力资源保障处
党政机构
党政办公室
党委组织部
党委宣传部
党委统战部
纪委 监察专员办公室
党委巡察办公室
党委离退休工作部
党委学生工作部
安全保卫处
教务处 高等教育研究所
科技处
人力资源保障处
计划财务处
审计处
发展规划与政策法规处
实验室与国有资产管理处
招生就业处
国际合作与交流处
后勤保障处
左家校区管理办公室
研究生部 学科建设办公室
教辅部门
图书馆
教师发展中心
采购与招投标管理中心
实验检测中心
教学质量监控与评价中心
信息化管理中心
心理健康教育中心
乡村振兴培训中心
档案馆
学报编辑部
群团组织
校团委
工会 妇委会
部门简介
岗位职责
工作动态
人才招聘
办事流程
文件汇编
下载专区
通知公告
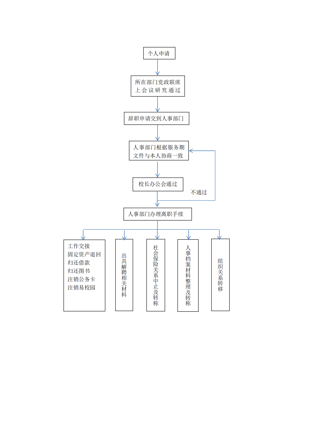
辞职如何办理
2024年05月18日 12:10 点击:[]
上一条:
退休如何办理
下一条:
在职、收入证明开具流程图
【
关闭
】
版权所有
:
吉林农业科技学院
吉公网安备:22020202000145号
吉ICP备:05002128号-2
吉ICP备:05002128号-3